Multi-site SEO is a complex but essential strategy for businesses managing multiple domains or subdomains.
It’s not just about optimizing each site in isolation – it’s about creating a unified approach that ensures all domains work together to boost rankings and conversions.
By building a cohesive digital presence, multi-site SEO helps businesses target different audiences, meet specific user needs, and consolidate SEO authority.
This approach can significantly enhance visibility and performance, but only when executed with detailed planning and a clear strategy.
What Is Multi-Site SEO?
Multi-site SEO is the practice of optimizing multiple domains or websites under a single organization.
It involves a centralized codebase that operates as the brain across the network, while strategically allowing administrators to manage each site’s content, pages, keywords, and internal links separately to avoid internal competition while boosting visibility.
For enterprise companies with diverse brands, locations, or audience segments, multi-site SEO is critical to creating a cohesive digital presence.
It allows businesses to cater to various customer needs while building domain authority across their entire portfolio.
Additionally, a multi-site network allows the content and codebase to be managed centrally while providing the option for unique customizations for each of the child sites.
Image from author, October 2024The Top 9 Multi-Site SEO Tactics We Used For Orlando.org
When we had the opportunity to lead the multi-site SEO and website strategy for Orlando.org, it was a unique challenge.
The Orlando Economic Partnership (OEP) was managing four different web properties, each targeting distinct audiences – businesses, talent, investors, and media.
These websites were disconnected, had separate management, and faced issues with data tracking, SEO performance, and user experience.
Integrating these sites into one cohesive multi-site architecture wasn’t just about improving SEO; it was about streamlining and end-to-end experience.
Here’s how we did it.
Screenshot from Orlando Economic Partnership, October 20241. Selecting The Right Domain Structure And Centralized Architecture
One of the most critical decisions in multi-site SEO is selecting the appropriate domain structure.
Here are three primary options, each with its own impact on SEO:
- Separate Domains: Ideal for businesses with distinct brands, separate domains allow each site to target different audiences without overlap. However, this structure requires considerable effort to build authority for each domain, as SEO equity doesn’t transfer between them.
- Subdomains: Subdomains (e.g., blog.example.com) are separate from the main domain but share some of its authority. This structure provides flexibility to target different keywords while retaining some SEO benefits from the root domain. Additionally, it allows each of the websites within the sub-domain to retain a centralized codebase but with unique layouts and design templates.
- Subdirectories: Subdirectories (e.g., example.com/blog) are part of the main domain and directly benefit from its existing SEO authority. This structure is easier to manage but might limit flexibility when targeting different audience segments or geographic locations.
After careful analysis, we decided that a subdomain structure was the best choice.
This setup allowed us to create distinct spaces for businesses, talent, investors, and media while keeping SEO authority centralized under the parent domain.
Each subdomain could be tailored to its audience’s needs, and the flexibility in targeting keywords was critical for improving performance.
Screenshot from Orlando Economic Partnership, October 2024By using a centralized architecture with subdomains, we simplified content management, optimized user flow, and ensured SEO authority was distributed efficiently.
This strategy prevented internal competition between subdomains while allowing each one to rank for its intended audience.
2. Audience Research And User Behavior
The foundation of our strategy was rooted in deep audience research. We analyzed the behaviors, pain points, and goals of each target group to tailor the subdomains accordingly:
- Businesses: Needed insights into Orlando’s infrastructure, tax benefits, and talent pool to determine whether relocating or expanding in the city made sense.
- Talent: Focused on job opportunities, cost of living, and lifestyle factors like housing and schools to decide if Orlando was the right place to live and work.
- Investors: Required data on Orlando’s economic growth, market opportunities, and potential returns, relying on detailed investment case studies.
- Media: Needed quick access to press releases, success stories, and economic statistics to cover developments in Orlando’s growth.
Through this research, we developed ideal user journeys for each division.
Screenshot from author, October 2024By developing user personas for each audience, we ensured that each subdomain addressed the specific search behavior and content preferences of its users, which guided our strategy.
3. Establishing Content Silos For Audience Segmentation
Creating content silos was essential to improve SEO relevance and user engagement. Each subdomain had clearly defined content categories aligned with user intent, ensuring that visitors found exactly what they needed.
For OEP, we segmented the site into four content silos – each targeting a specific audience (businesses, talent, investors, and media).
Screenshot from author, October 2024This helped improve the clarity of messaging while bolstering topical authority for search engines. Each subdomain’s content and keywords were optimized to serve its specific audience’s needs without overlap, ensuring a streamlined user experience.
Screenshot from Orlando Economic Partnership, October 2024Important Tip For Avoiding Duplicate Content
Multi-site SEO strategies often risk duplicate content and keyword cannibalization, especially when managing multiple subdomains.
To avoid this, we implemented canonical tags and conducted regular content audits to ensure that each subdomain had unique, well-optimized content tailored to its audience.
This prevented internal competition between subdomains and kept each site ranking for its targeted keywords.
4. Configuring The Multi-Site Website Architecture
Once we had a solid understanding of our audiences, we turned our attention to building a centralized, multi-site architecture.
This allowed all digital properties to be managed under one domain while still serving segmented content via subdomains.
The key to this architecture was establishing dynamic data relationships across content types. By centralizing the content database, we could repurpose specific content across subdomains with tailored messaging for each audience.
Through user research, we analyzed user journeys, drop-offs, and conversion paths to guide the type of data relationships needed.
For example, businesses needed to see success stories, but the same content could be reframed to attract talent by emphasizing job creation.
Image from author, October 20245. Mapping Out Our Content Types And Taxonomies
To make content easily accessible and cross-promote it across subdomains, we categorized it using flexible content types, such as Page, Post, Video, Podcast, Event, Success Story, Statistic, Downloadable, Company, etc.
We also used taxonomies to categorize content to help us build key relationships across the various content types like: Industries, Topics, Regions, Team/Unit, Post Type, Department, Theme, etc.
Image from author, October 2024This system allowed us to connect the same content to different subdomains, depending on how it was categorized.
For instance, market data relevant to investors could also appear under businesses or regions, ensuring that content was dynamically linked across the site.
Example Use Case: Cross-Promoting Content
In the aviation industry, we tailor existing content types to the audience:
- Company profiles could highlight leading tech companies in Orlando, attracting new businesses.
- Team member bios would show key executives, enticing talent.
- Statistics could show key stats for the industry relative to attracting businesses or talent.
- Downloadables like reports on market growth could capture investor interest.
Screenshot from author, October 2024By linking content like market data, company profiles, and team members through smart taxonomies, we ensured the same content was shown to the right audience across subdomains.
This not only improved SEO by focusing content around related keywords but also enhanced user experience, providing visitors with a more tailored journey.
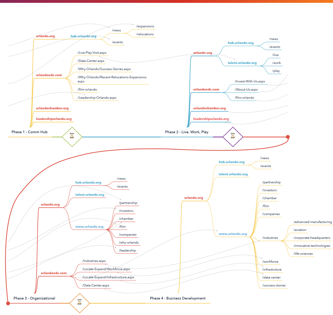
6. Establishing Our Domain Transition Phases
Phase 1: Content Audit And Consolidation
The first step was a comprehensive content audit to identify which content needed updating, which could be consolidated, and what could be pruned.
By eliminating duplicate content and refining the focus of each subdomain, we ensured we wouldn’t compete with ourselves.
Image from author, October 2024Phase 2: Prioritized Migration And Data Relationships
Next, we prioritized the migration of the content into the new architecture, using 301 redirects to maintain SEO equity.
Each piece of content was tagged with specific taxonomies, allowing it to be cross-promoted between subdomains.
For example, an event video gallery could be categorized under both industries and opportunities, ensuring it was seen by businesses and talent.
Image from author, October 2024Phase 3: Continuous Optimization And Testing
Once the site was live, we moved into continuous optimization.
This involved testing internal links, refining keyword strategies, and ensuring that each subdomain’s content was fully optimized.
Regular A/B testing allowed us to understand how different audiences interacted with the site and adjust the user experience accordingly.
7. Configuring Technical SEO Best Practices
Cross-Domain Tracking Using GA4 Data Streams
With Google Analytics 4 (GA4), cross-domain tracking is more efficient thanks to the use of data streams.
Instead of using UTM parameters, we set up cross-domain tracking directly within GA4, linking multiple domains and subdomains under one property.
By configuring data streams for each subdomain, we were able to capture user interactions across the entire Orlando.org ecosystem in a unified view.
This setup allowed us to track user journeys across subdomains seamlessly, providing detailed insights into traffic sources, user behavior, and conversion paths.
GA4’s event-based tracking enabled us to measure engagement metrics more accurately, allowing us to analyze which sections – whether businesses, talent, investors, or media – were driving the most value and to optimize content for better performance across subdomains.
Screenshot from GA4, October 2024Internal Link Building Efforts
Internal linking was crucial for ensuring SEO authority flowed between subdomains.
Each internal link was strategically placed to guide users to relevant content while strengthening the SEO performance of each subdomain.
For example, a business blog post about relocation could link to investment opportunities or talent recruitment stories, providing seamless navigation while distributing link equity across the site.
Implementing Consistent URL Structures
Maintaining a consistent URL structure across subdomains was essential for improving site crawlability and helping search engines understand its architecture.
This also enhanced user navigation, increasing engagement and reducing bounce rates.
Each subdomain, such as business.orlando.org, life.orlando.org, or news.orlando.org, followed a clear, intuitive structure, making it easier for users and search engines to explore the site under the parent domain of Orlando.org.
Screenshot from search for [Orlando Economic News Keywords], Google, October 2024Managing Sitemaps And Robots.txt Files Across Multiple Sites
Sitemaps and robots.txt files play a crucial role in multi-site SEO.
Each subdomain had its own optimized sitemap, helping search engines crawl and index content efficiently.
Robots.txt files were configured to prevent duplication and manage the crawl budget, ensuring the most important pages were prioritized and properly indexed.
8. Ongoing Testing And Optimizations
Even after launching the new Orlando.org, continuous optimization was key to long-term success.
- A/B Testing and User Behavior: We conducted A/B testing to determine which versions of content performed best with different audiences. Business pages often needed more detailed data, while talent-focused content benefited from videos and success stories. This helped fine-tune the user experience for each audience.
- SEO Refinement and Surveys: We regularly adjusted SEO strategies, including internal linking, meta descriptions, and hreflang tags, based on ongoing data. User surveys provided critical feedback, allowing us to refine the site further and optimize the experience.
Screenshot by author, October 2024
9. Analyzing Our Results & Performance
The launch of the new website consolidated four separate properties into a streamlined multi-site platform, significantly improving engagement with the Orlando Economic Partnership’s target audiences and delivering impressive results within the first six months:
- 287% increase in organic web traffic: Improved audience segmentation and keyword optimization fueled significant traffic growth across subdomains.
- 10,600 organic keywords ranked: Ranking for numerous long-tail and national keywords.
- 1,105% increase in lead conversions: Improved user journey and lead capture funnel.
- 73.6% reduction in CPA: Through improved lead quality and conversion rates.
Screenshot from Google Search Console, October 2024Additionally, the centralized architecture reduced operational complexity and content management efforts, giving OEP flexibility to scale the platform while maintaining a unified digital presence.
Common Pitfalls To Avoid In Multi-Site SEO
Over-Fragmenting Domains
Creating too many subdomains or domains dilutes link equity and spreads SEO efforts too thin.
Focus on a streamlined structure that centralizes authority while keeping content segmented.
By consolidating Orlando.org into subdomains, we maintained strong SEO authority and avoided fragmentation.
Keyword Cannibalization
Targeting the same keywords across subdomains can lead to keyword cannibalization, where your sites compete against each other.
To avoid this, create distinct keyword strategies for each subdomain and regularly monitor keyword positioning.
This ensures each subdomain ranks for its intended terms without overlap.
Poor Link-Building Coordination
Neglecting to build backlinks for subdomains can limit their SEO growth.
Each subdomain requires its own link-building strategy, paired with internal cross-domain linking, to distribute link equity effectively.
For OEP, this approach helped improve rankings and ensured all subdomains benefitted from the authority of the main domain.
Ignoring Cross-Domain Tracking And Analytics
Failure to implement cross-domain tracking can make it difficult to track user behavior across subdomains.
Using UTM parameters and enabling cross-domain tracking is critical to understanding how users interact with different sections of the site.
This insight is essential for optimizing each subdomain and its contribution to the overall site.
Mismanaging Site Migrations
A poorly executed site migration can harm SEO if not done carefully.
Beyond using 301 redirects, ensure proper handling of internal links, sitemaps, canonical tags, and URL structures.
By managing site migrations correctly, you protect SEO authority and prevent ranking drops during the transition.
Conclusion
A well-executed multi-site SEO strategy is critical for businesses managing multiple domains or subdomains.
By leveraging a strategic approach – as we did – that incorporates audience research, website architecture, and phased execution, businesses can boost rankings, improve user experience, and drive engagement across all audience segments.
With proper planning and continuous optimization, multi-site SEO can unlock significant value and deliver lasting results.
More resources:
- Simplifying Google Updates And Communications For C-Level Stakeholders
- Creating Value And Content Across Multiple City And Area Service Pages
- State Of SEO 2025
Featured Image: nmedia/Shutterstock











Comments (0)