As Google Ads has matured, optimizing to decrease cost per acquisition (CPA) has gotten more complicated and left many marketers wondering:
- What tools do I have to reduce Google Ads CPA?
- What factors should I consider when optimizing CPA?
Despite loosening definitions on keyword matching, increased opaqueness (Search Terms report limitations; responsive ad reporting), and increased competition, marketers still have the needed controls to maximize their acquisition efficiency.
This article walks you through the tried-and-true best practices for optimizing CPA.
You’ll also find updated recommendations in light of newer changes to the Google Ads platform such as value rules, enhanced conversions, and modeled conversions.
Understanding CPA
First, what is CPA?
Google’s definition states that “Average cost per action (CPA) is calculated by dividing the total cost of conversions by the total number of conversions.”
“Conversion” will mean different things to different people.
For B2B, leads are generally considered a conversion.
For ecommerce clients, a sales transaction is typically the conversion.
For upper-funnel branding initiatives, engaged users may be the conversion that is used to back into a CPA.
Prospective customers taking some action of value is the common thread that holds the above together.
What’s A Good Cost Per Action?
I’m not shy in verbalizing my distaste for using benchmarks to measure success. I get the appeal of a hard number to serve as a threshold to answer whether or not digital marketing efforts are performing.
However, my 15 years of direct account management experience has taught me that there are too many nuances for a black-and-white question like, “What’s a good cost per action?”
The foundation of a good cost per action lies in the details of how valuable that action is, and the ROAS you want to hit. To answer that question, you need to work backward.
Mature organizations know the value of their customers and can tell you the customer lifetime value (LTV) for the segments that matter most for their business.
Companies frequently prioritize LTV for new and repeat customers for each core segment the business markets to (e.g., small business, mid-market, enterprise).
Once you have your LTV, you can calculate each action’s estimated monetary value (e.g., a lead) by combining it with the conversion rate for each funnel stage.
From here, you can add a multiplier to factor in the desired level of efficiency (or scale) you are after.
How To Lower Your CPA In Google Ads
There are several ways to reduce CPA in Google Ads, including:
- Revisit account structure.
- Campaign budget rebalancing.
- Campaign/bid alignment.
- Keyword-level optimizations.
- Audience/device bid adjustments.
- Keyword expansion.
- Ad personalization.
- User journey personalization.
- Post-click experience.
- Data integration.
- Automated bid strategies.
- Use the Recommendations section of Google Ads.
- Adjust conversion setting.
Let’s learn more about each one.
1. Revisit Account Structure
A well-thought-out campaign structure is essential to driving down CPAs. Why?
Budgets are set at the campaign level, making budget distribution dependent on campaign structure.
When crafting your campaign structure, think through both the audience/keyword theme and the prioritization.
Often, this takes the shape of having tiered campaigns (e.g., high/medium/low priority) for your themed segments (e.g., brand, non-brand a, non-brand b, competitive) so you can funnel money precisely to where you want it to go.
Key Considerations
- Match-type specific and SKAG campaigns are antiquated. While strategies aimed at getting granular once achieved results, AI has changed the game. Now, aggregating data to inform machine learning is the top priority.
- Max Clicks, Max Conversions, and Max Conversion Value automated bid strategies optimize at the campaign level, meaning the algorithms will make their bidding decisions based on the available budget for that campaign.
2. Campaign Budget Rebalancing
Properly allocating budget to the campaigns with the lowest CPAs (and with room to grow) is one of the lowest hanging fruits in decreasing your CPAs.
Examine metrics like Lost Is (budget), impression share and abs, and Top of page IS when evaluating how much room a campaign has left to spend.
If those metrics indicate growth potential, evaluate whether there are higher CPA campaigns, ad groups, keywords, or audiences from which you can pull budget to ensure your most efficient campaigns are fully funded.
Key considerations
- Campaign structures should not be set in stone. Your campaigns should be agile, evolving as business objectives and goals change.
- Google campaigns can spend up to two times your daily budget and no more than 30.4 times your daily campaign budget during a month. See the below visual from the Google Support Article on campaign budgets.
Screenshot from Support.google.com, October 20213. Campaign Bid/Budget Alignment
Aligning bids to your campaign budget is vital to maximizing efficiency.
If you have a campaign constrained by budget—indicated by the Lost Is (budget), impression share, click share, and abs. Top of page IS metrics – you should analyze whether it makes sense to drop your ad group and keyword bids.
Often, even for ad groups/keywords that are converting, it makes sense to drop your bids to capture more clicks and conversions for that same budget.
If you want to ensure you keep bids high enough to stay on the first page of the SERPs, you can pull in a column for “first page bid estimate” to find where that bid floor is.
4. Keywords & Targeting
Keyword-level Optimizations
Keywords are the lifeblood of a paid search campaign, so it makes sense that their optimization is at the heart of improving your CPAs.
It should be in your regular rotation to review what terms are triggering your ads.
To do this, head over to the Keywords tab, then Search Terms in the left-side sub-navigation column.
The goal with Search query mining or Keyword sculpting is to ensure that the broad, phrase, and exact match keywords in your accounts are both relevant and triggering from the right ad group.
On the Relevance front, improving keyword quality can be done by adding new keywords from the Search terms report and adding keywords to your list(s) of negative keywords.
On the Triggering front, ensure the optimal keyword is triggered from the optimal ad group.
If your keyword is triggering from an undesired ad group, add an ad group-level negative keyword to funnel it to the right place in the future.
Key Considerations
- Expected CTR is one of three pillars pertaining to Quality Score. It’s vital to ensure the correct keywords are triggering from the right ad group, and that there is alignment between the keyword, ad, and landing page.
- While you can add in close variants via the search terms report, consider leaving them be so that the keyword data rolls up to the variant, which provides you (and the algorithms) better, more aggregated data to make decisions.
- Negative keywords are becoming increasingly important in this age of limited visibility and the liberal interpretation that Google makes for broad and phrase match terms.
- When using negatives, try to roll up to the highest level whenever possible. Using MCC, account, and campaign negative keyword lists are great ways to streamline the process.
5. Non-keyword Bid Adjustments
Keywords aren’t the only place you can adjust your bids.
Through Google Ads, you can bid up or down for a variety of other dimensions, including:
- Device (desktop, tablet, mobile, smart TV).
- Audience (Affinity, In-Market, Detailed Demographic, Custom, Pixel-based, first-party data-based, etc.).
- Demographic (age, gender, household income percentage).
- Time of Day/Day of Week.
- Interaction Type (e.g., Phone call extensions).
Key Considerations
- If using automated bidding (Max Conversions, Max Conversion Value), you can only negate that segment via a -100% bid adjustment. The exception to this rule is device-based bid adjustments, where
- There are restrictions to using some data, depending on what you are advertising. For example, if you advertise housing, you cannot target (or adjust bids) based on gender, age, parental status, marital status, or ZIP code.
6. Keyword Expansion
While proper keyword research may uncover most terms relevant to your business now, consumer search behavior changes. Realizing and acting on this is imperative to long-term success.
To uncover new opportunities, one should regularly look at Google’s Keyword Planner, the Search Terms Report and competitive intel reports via solutions like Semrush, iSpionage, Spyfu, and SimilarWeb.
Another option? Dynamic Search Ad campaigns, or DSAs.
DSA campaigns are set up based on your website or specific sections and pages on your website. Google scrubs page content and serves up your search ads to individuals searching for content relevant to that page.
These campaigns can be an excellent, always-on way to mine for new, low CPA keyword opportunities.
Key Considerations
- When a DSA campaign triggers a relevant keyword, consider adding it as a negative to the DSA campaign and adding it to the appropriate place in your non-DSA campaign structure.
7. Ad Personalization
Google Ads 101 teaches us that Quality Score (QS) is one of the most important drivers to lowering CPCs. As one of the three pillars comprising QS, ad relevance is critical to reducing CPAs.
When crafting ad copy, one should aim for complete keyword > ad > landing page alignment.
Key Considerations
- Always be sure to utilize available ad text slots and relevant extensions.
- Lead form-based extensions for search, display, discovery, and YouTube should be tested, especially if your website experience is lacking.
- Responsive Search Ads (RSAs) Ad Strength indicator is a great, quick barometer for your ad’s strength. While it doesn’t make sense to aim for an Excellent rating each time, strive to get at least a Good rating.
- Ad customizers are an excellent way to personalize ad copy without segmenting keywords/audiences into a separate ad group/campaign. Business data feeds can assist with this process.
8. User Journey Personalization
It is typical for a consumer to require multiple touchpoints to move from lacking awareness to feeling comfortable enough with your brand to purchase or engage sales.
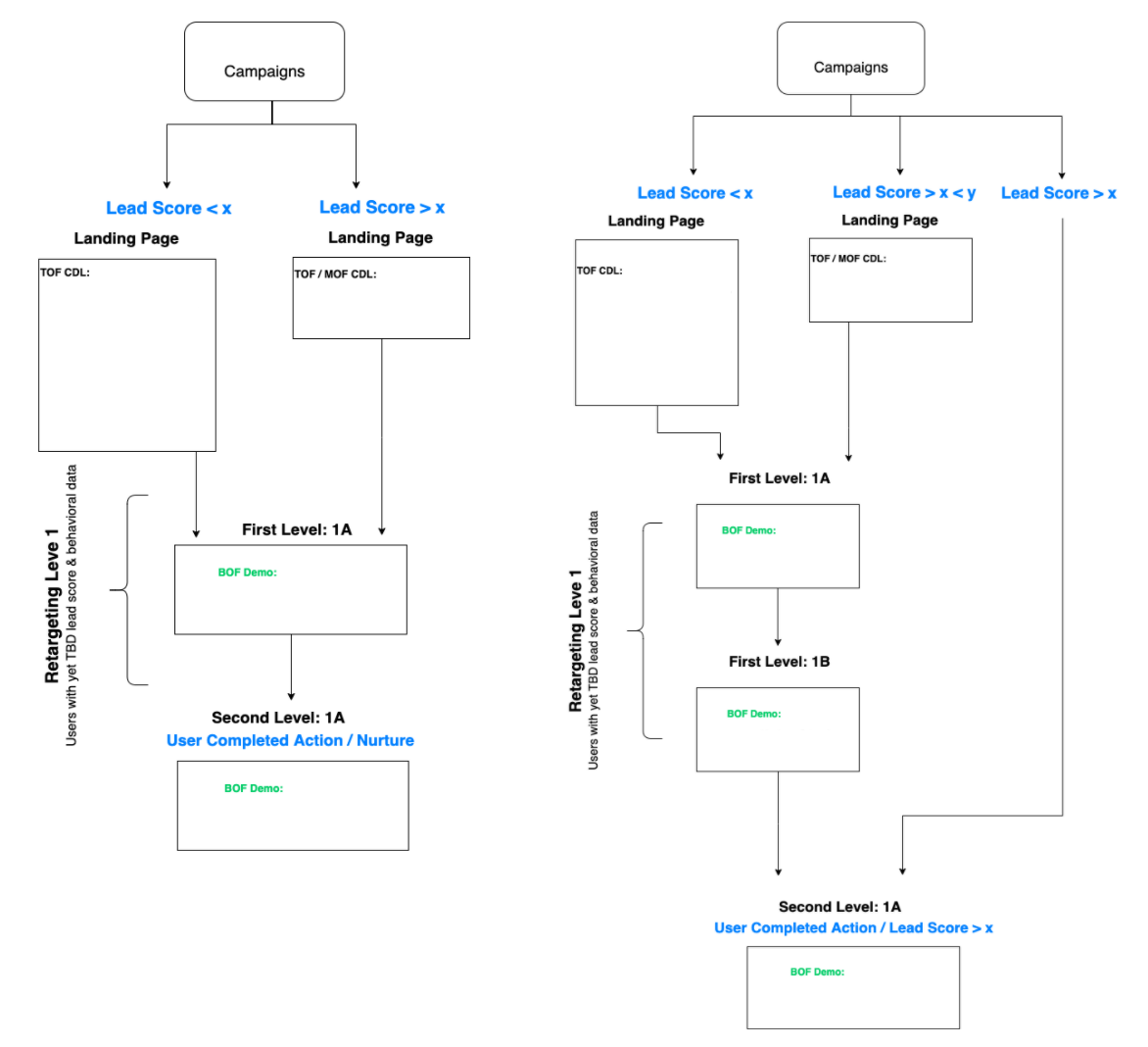
For all-but-the-simplest conversion actions, one should consider deploying a personalized retargeting track based on how the user engages with your website or social properties (including YouTube).
Flow charts are often the best way to conceptualize these retargeting flows. Here’s an example that is B2B specific using specific content themes and an internal lead score to determine which retargeting content they see next.
Image source: Closed Loop
If your CPA is a closed/won deal, adding personalized touchpoints that speak to the user’s pain points and differentiate your brand from the competition is a great way to decrease your lower funnel CPAs.
9. Post-Click Optimization
Pre-click, an improved post-click (website) experience, positively impacts the Landing page experience score that contributes to QS (which lowers CPCs).
Post-click, improving engagement and conversion rates for your landing pages can be game-changing for both scale and efficiency.
Here’s a one-pager on this subject:
Image source: Closed LoopKey Considerations
- Google’s Page Speed Insights tool is a wonderful resource in helping identify technical improvements that can be made to your website.
- Dynamic content, such as headlines, can be configured so advertisers can control the page’s content. Generally speaking, this is achieved through leveraging UTM parameters.
- While landing pages are important, don’t stop optimizing there. Your entire website should be designed with your prospective audience in mind.
10. Data Integration
It’s been possible to integrate both CRM audience and conversion data into Google Ads for a while now.
However, 2021 was when many advertisers finally took the plunge, as the impending “cookieless” future was slated for early 2022.
While Google pushed back that date to 2023, advertisers should still be making data integration one of their top priorities as it can unlock massive growth potential by better aligning bidding with what drives down-funnel results.
On the audience front, you should be working to sync your CRM via Audience Manager. This unlocks your ability to:
- Explicitly target CRM-based contact lists.
- Layer said list(s) onto your campaigns for inclusion/exclusion, bid adjustment.
- Utilize lists in conjunction with conversion value rules.
- Create dynamically updating Similar To audiences.
On the conversion front, Google’s Offline Conversion Tracking enables you to sync your CRM or push a file via Google Sheet or SFTP for Google to grab and attribute offline conversions (via the URL’s GCLID) back to a Google Ads conversion point.
11. Automated Bid Strategies
Automated bid strategies consist of Max Conversions and Max Conversion Value bidding. For both, you can layer on an efficiency target by way of a target cost per acquisition (tCPA) or target return on ad spend (tROAS).
While there are use cases for manual bidding (or enhanced CPC bidding), our agency is increasingly finding that automated bid strategies drive better long-term results than manual methods.
Key Considerations
- You should always set a value for your conversion points, even if you don’t plan on using value-based bidding in the short term. Having the value in there will provide Google the data to learn from, so when you activate a value-based bidding (VBB) model, you’re a step ahead of where you’d be if you hadn’t added values.
- Value-based bidding can be effective even if you aren’t confident in what your conversion values should be. Remember: the goal here is to nudge the algorithms toward optimizing to events that produce the most value. Anything you can do to assist with said nudging is a win.
- Campaign-level conversion action sets + VBB is a great way to thread the needle when you have multiple conversion points at different stages of the funnel you want to optimize toward.
- tCPA and tROAS bid optimization works similarly to manual CPC bidding in that your adjustments impact the max CPC you will pay at auction and that you can throttle bids and budget based on where you set your target.
- Automated bid strategies do not like rapid change. Aim to adjust bids no more than 20% during a 14-day rolling period. If you find yourself losing auctions, driving minimal traffic, and not hitting the budget, check your bids and conversion tracking.
12. Use The Recommendations Section
In recent years, Google has increased the sophistication of the Recommendations section in Google Ads.
These recommendations go hand-in-hand with your Optiscore — a score that Google assigns your campaign and account based on how optimized Google thinks your account is.
Here, Google provides recommendations that span across keywords, ads, bidding, audiences, and more. Within a few clicks, you can identify an opportunity, then act upon it.
Key Considerations
- While not every recommendation listed here is good, I’ve found that it is often a springboard for further inquiry, discovery, and resolution.
- Google is rapidly rolling out (and pushing) auto-applied recommendations (AAR), which, true to their namesake, automatically apply across the account. Here are the different variables you can control with AAR, with recommended includes selected:
Screenshot from Google Ads, October 202113. Adjust Conversion Settings
If you head over to Tools & Settings > Conversions, you’ll be confronted with a list of your conversion points. Here, you have a plethora of options that can directly impact your cost per acquisition (CPA).
Here’s a peek at the settings you can adjust via the conversion settings section:
Screenshot from Google Ads, October 2021Count
Every conversion will lead to lower CPAs because a single person can convert multiple times in a single session.
Click-through Conversion Window
Unless you have an explicit reason not to, set this to 90 days to attribute as much success as possible to your paid efforts.
Note: If you mirror your goal in Google Analytics, you can set the attribution window to a whopping 540 days.
View-through Conversion Window
Typically set to one day, opening this up can significantly decrease your CPA.
Note: Keep in mind that this activity will not be quantified in a CRM system, as there is no GCLID to pass back.
Include In Conversions
If a conversion point of value has a “No” value here, do a double-take. If there is value in that conversion point, consider changing this setting to “Yes.”
Alternatively, you can use Conversion Sets at the campaign level, should you only want to include specific conversions for certain campaigns.
Attribution Model
While adjustments here will not directly change the conversion count (and CPA) you see in Google Ads, using the optimal attribution model here will better distribute conversions to their respective touchpoints and inform the bidding algorithms to what drives results.
Key Takeaways
Prioritizing the above four focus areas as you optimize will undeniably lead to continued efficiency gains and lower CPAs.
While the list isn’t exhaustive, it showcases what savvy marketers evaluate when on how best to improve their Google and Microsoft Ads accounts.
More Resources:
- How to Measure Success in PPC Campaigns With & Without Conversion Data
- LTV or CPA: Which Matters Most When Scaling a Business?
- PPC 101: A Complete Guide to PPC Marketing Basics
Featured Image: Imagentle/Shutterstock, Involved Channel/Shutterstock











Comments (0)